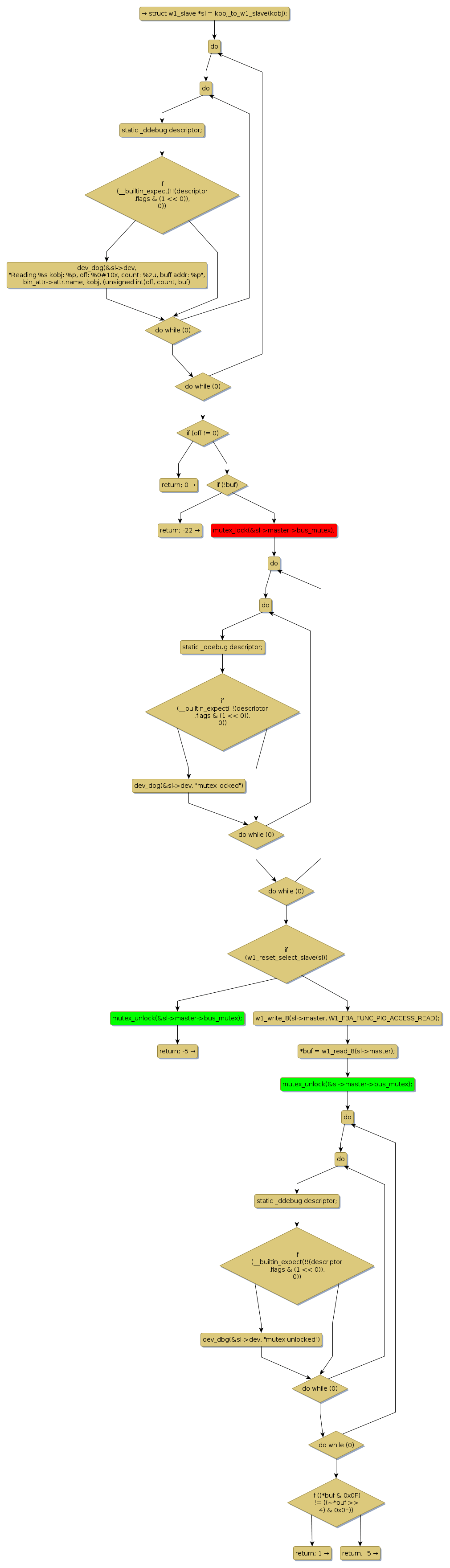
Instance Verification Kit (IVK)
mutex lock @ [1361+35+/linux-3.19-rc1/drivers/w1/slaves/w1_ds2413.c]
Instance Signature: bus_mutex
|
The Matching Pair Graph:
|
|
Function Name
|
Control Flow Graph (CFG)
|
Events Flow Graph (EFG)
|
Source Correspondence
|
|
state_read
|
|
|
[977+10+/linux-3.19-rc1/drivers/w1/slaves/w1_ds2413.c]
|